古川町商工会

  • 文字サイズ
  • 背景色

新着情報

古川町商工会News No.21

2026.02.02

古川町商工会では、会員の皆様のお役に立つ情報をスピーディーにお届けしてまいります。

 

古川町商工会News No.21

 

・消防団協力事業所支援減税制度のご案内

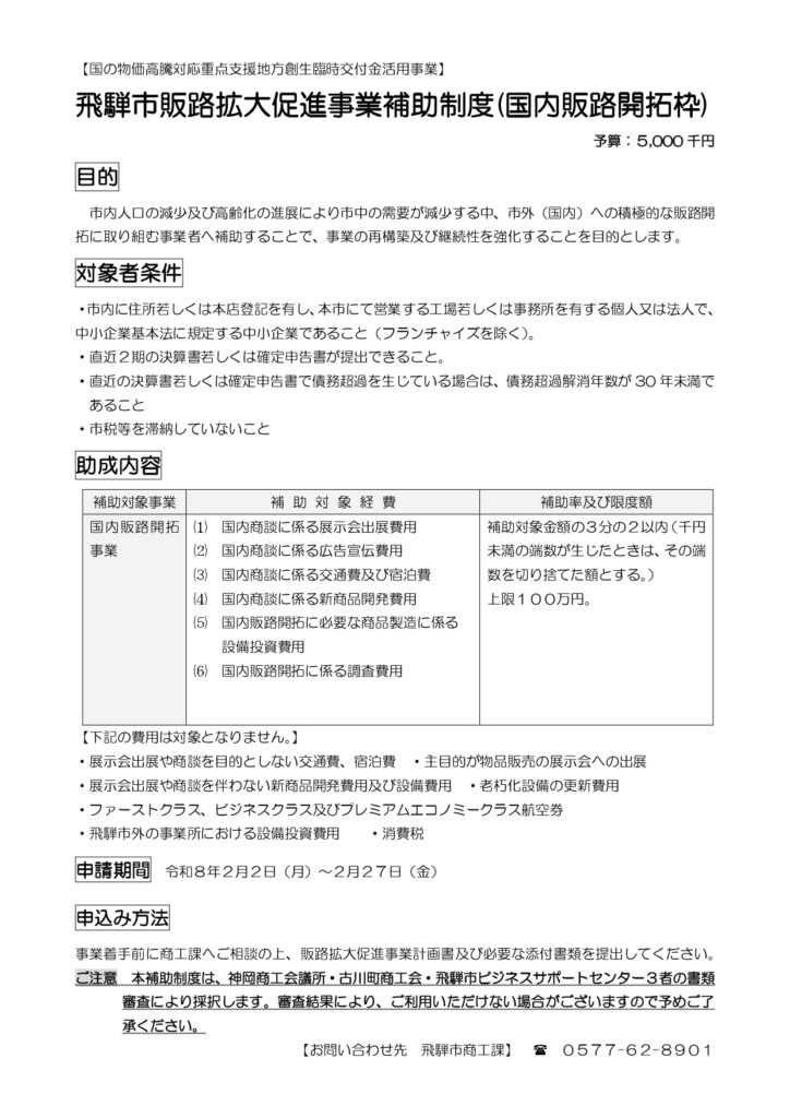
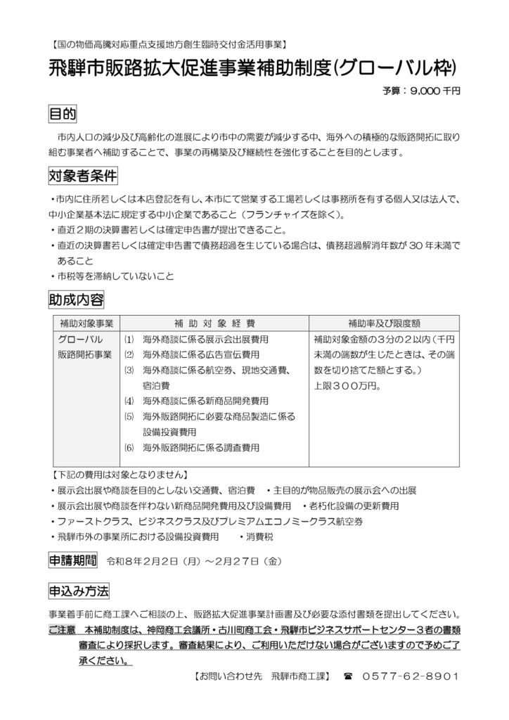
・飛騨市物価高騰対策補助金のご案内

・無料税務相談会のご案内

・確定申告のお知らせ

・マル経融資のご案内